This vignette demonstrates how to visualize statistical uncertainty on network edges using confidence interval underlays, p-value significance stars, and label templates.
Create a weighted matrix with simulated statistics
We use a 9-state transition matrix and generate matching CI bounds and p-values for each edge.
states <- c("Read", "Watch", "Try", "Ask", "Discuss",
"Review", "Search", "Reflect", "Submit")
mat <- matrix(c(
0.00, 0.25, 0.15, 0.00, 0.10, 0.00, 0.08, 0.00, 0.00,
0.10, 0.00, 0.30, 0.00, 0.00, 0.12, 0.00, 0.00, 0.00,
0.00, 0.10, 0.00, 0.20, 0.00, 0.00, 0.00, 0.15, 0.25,
0.05, 0.00, 0.10, 0.00, 0.30, 0.00, 0.00, 0.00, 0.00,
0.00, 0.00, 0.00, 0.15, 0.00, 0.20, 0.00, 0.18, 0.00,
0.12, 0.08, 0.00, 0.00, 0.00, 0.00, 0.10, 0.00, 0.20,
0.00, 0.00, 0.15, 0.00, 0.00, 0.10, 0.00, 0.00, 0.12,
0.00, 0.00, 0.10, 0.00, 0.12, 0.00, 0.00, 0.00, 0.28,
0.00, 0.00, 0.00, 0.00, 0.00, 0.10, 0.00, 0.05, 0.00
), nrow = 9, byrow = TRUE, dimnames = list(states, states))
# Count actual edges after parsing (non-zero entries)
net <- cograph(mat)
ne <- nrow(get_edges(net))
# Simulate statistical data for each edge
set.seed(42)
ci_widths <- runif(ne, 0.1, 0.4)
ci_lower <- runif(ne, 0.01, 0.10)
ci_upper <- runif(ne, 0.20, 0.50)
p_values <- round(runif(ne, 0.0001, 0.08), 4)Example 2: Significance stars
Stars are shown using edge_label_template with the
stars placeholder together with edge_label_p
and edge_label_stars = TRUE.
splot(mat, node_size = 9,
edge_label_template = "{est}{stars}",
edge_label_p = p_values,
edge_label_stars = TRUE)
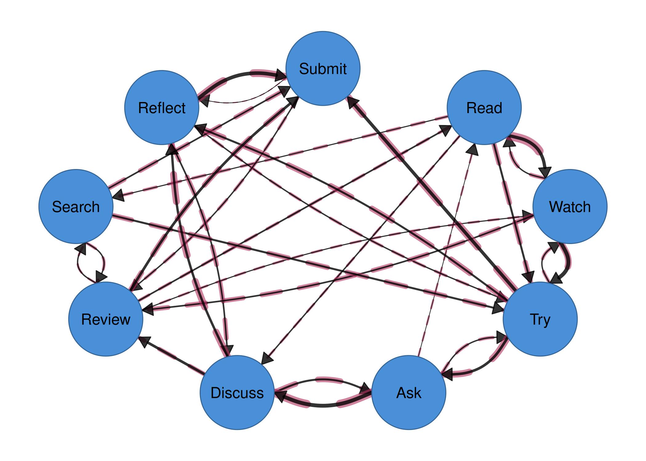
Example 3: CI underlays
CI width is shown as a translucent band behind each edge. Wider bands indicate more uncertainty.
splot(mat, node_size = 9,
edge_color = "blue",
edge_ci = ci_widths,
edge_ci_scale = 5,
edge_ci_alpha = 0.6,
edge_ci_color = "maroon")
splot(mat, node_size = 9,
edge_color = "black",
edge_ci = ci_widths,
edge_ci_scale = 5,
edge_ci_alpha = 0.6,
edge_ci_color = "maroon")
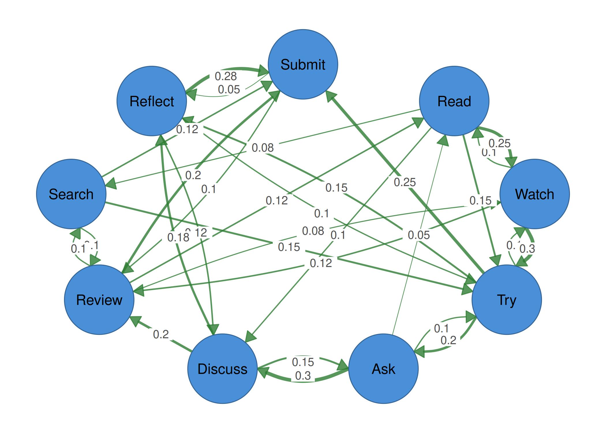
Example 4: CI range labels
Use {low} and {up} placeholders to show
confidence interval bounds on edges.
splot(mat, node_size = 9,
edge_label_template = "{est} [{low}, {up}]",
edge_ci_lower = ci_lower,
edge_ci_upper = ci_upper,
edge_label_size = 0.4)
Example 5: Full statistical labels with CI underlays
Combine estimate, stars, CI range, and CI underlays in one plot.
splot(mat, node_size = 9,
edge_label_template = "{est}{stars}\n({range})",
edge_ci_lower = ci_lower,
edge_ci_upper = ci_upper,
edge_label_p = p_values,
edge_label_stars = TRUE,
edge_label_size = 0.35,
edge_ci = ci_widths,
edge_ci_scale = 5,
edge_ci_alpha = 0.2)
Example 6: With dark theme
splot(mat, node_size = 9,
edge_label_template = "{est}{stars}",
edge_label_p = p_values,
edge_label_stars = TRUE,
edge_ci = ci_widths,
edge_ci_scale = 5,
edge_ci_alpha = 0.25,
theme = "dark")
Example 7: Print-ready in black and white
splot(mat, node_size = 9,
edge_color = "grey",
edge_label_template = "{est}{stars}",
edge_label_p = p_values,
edge_label_stars = TRUE,
edge_label_size = 0.5,
edge_ci = ci_widths,
edge_ci_scale = 4,
edge_ci_alpha = 0.15,
theme = "minimal")
